Instance Verification Kit (IVK)
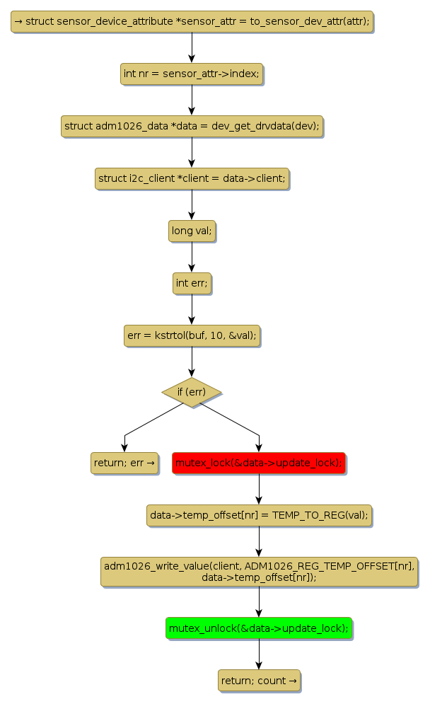
mutex lock @ [27142+31+/linux-3.19-rc1/drivers/hwmon/adm1026.c]
Instance Signature: update_lock
|
The Matching Pair Graph:
|
|
Function Name
|
Control Flow Graph (CFG)
|
Events Flow Graph (EFG)
|
Source Correspondence
|
|
set_temp_offset
|
|
|
[26762+15+/linux-3.19-rc1/drivers/hwmon/adm1026.c]
|